Hi, 欢迎来到福莱海外购
登录
注册
Hi, 欢迎来到福莱海外购
退出
我的账户
拥有4Life账号,您将获得以下权利:
· 月季度折扣计划
· 更便捷获取4Life商品
登录
注册
我的账户
我的订单
账户设置
我的地址
退出登陆
消费者告知书
购物车
0
搜索
0
x
登陆
|
注册
|
退出
首页
产品
1
所有产品
基础保健
1
2
0
女性保健
0
男性保健
1
中老年保健
2
0
免疫系统健康
0
心脑血管保健
1
2
0
0
1
2
0
0
1
关于我们
0
关于福莱
0
使命与愿景
1
福莱里程碑
2
0
全球版图
0
科研团队
1
品质与科研
2
0
科学合作伙伴
0
企业社会责任
1
福莱科学
2
0
相关资讯
0
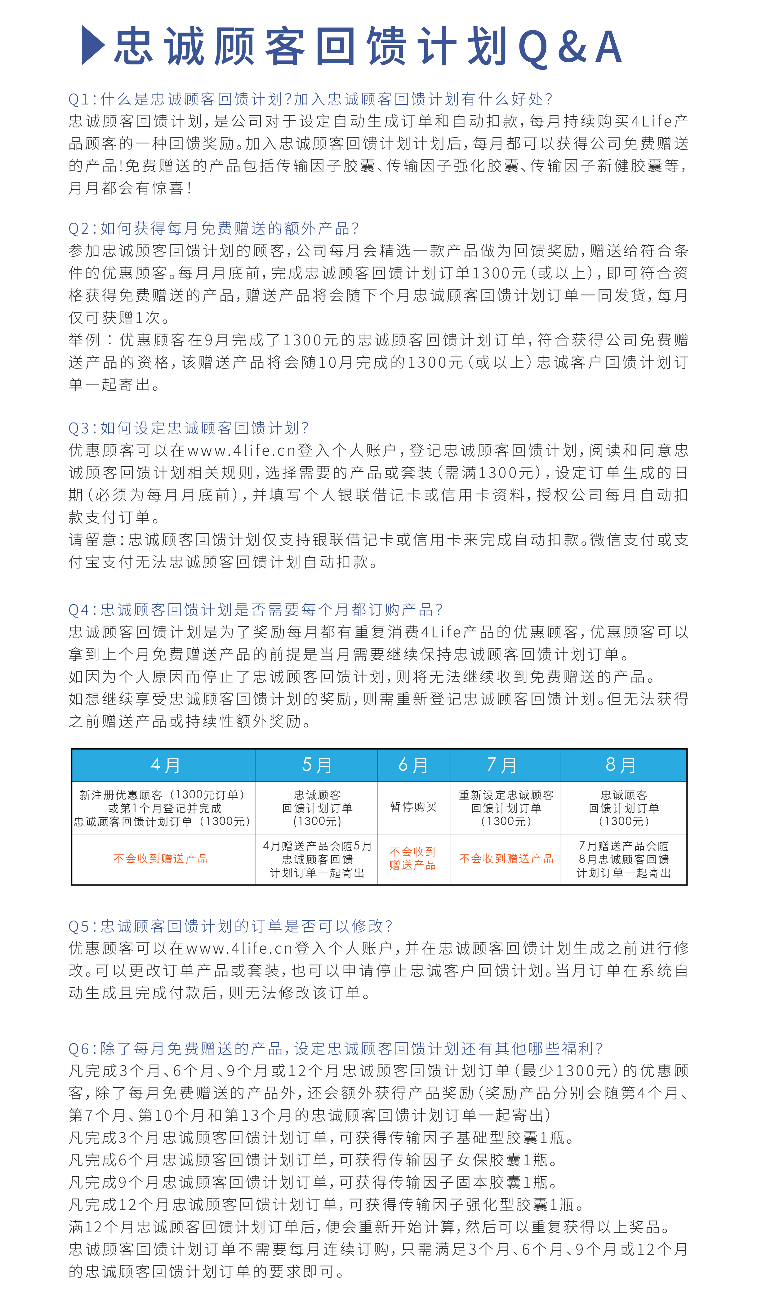
忠诚计划
0
营养小百科
1
快速下单
2
0
个人中心
消费者告知书
联系客服
首页
产品
1
所有产品
基础保健
1
2
0
女性保健
0
男性保健
1
中老年保健
2
0
免疫系统健康
0
心脑血管保健
1
2
0
0
1
2
0
0
1
关于我们
0
关于福莱
0
使命与愿景
1
福莱里程碑
2
0
全球版图
0
科研团队
1
品质与科研
2
0
科学合作伙伴
0
企业社会责任
1
福莱科学
2
0
相关资讯
0
忠诚计划
0
营养小百科
1
快速下单
2
0
您的位置:
忠诚计划